Beranda
/ Skema Pwm Las Lakoni - Baru 36 Skema Rangkaian Inverter Las Listrik Lakoni / Pujangga elektronic las listrik inverter wipro arc 180 sumber suprielektro.blogspot.com.
Skema Pwm Las Lakoni - Baru 36 Skema Rangkaian Inverter Las Listrik Lakoni / Pujangga elektronic las listrik inverter wipro arc 180 sumber suprielektro.blogspot.com.
Skema Pwm Las Lakoni - Baru 36 Skema Rangkaian Inverter Las Listrik Lakoni / Pujangga elektronic las listrik inverter wipro arc 180 sumber suprielektro.blogspot.com.. 7.jika las jenis lakoni/yang pake kipas 24vdc tidak dapat berputar kipasnya,led tetap nyala solusi : Jual pwm lakoni untuk las inverter lakoni madunelektro sep 14 2019aa jual pwm lakonia silahkan yang sedang mencari pwm lakoni saya menjualnya harga mesin las lakoni inverter semua tipe terbaru 2019 may 20 2019aa mesin las lakoni a proses pengelasan saat ini menjadi salah satu. Pwm dan control las lakoni madunelektro sumber www.madunelektro.com. Poin pembahasan 49+ skema las lakoni adalah : Mesin las lakoni basic 123ix merk :
Jual mesin las inverter 160 mma daya rendah 650 blok lengkap las ne555 pcb final pwm ne555 yg ku coba diposting oleh andrian falsyah di 12 52 kirimkan ini lewat email blogthis berbagi ke. Pwm pcb mesin las inverter lakoni 900watt mma120e. Skema las listrik gacun, modul pwm mesin las lakoni, komponen mesin las inverter, skema pwm lakoni, skema mesin las listrik sederhana, skema mesin las oleh dari itu diharap model skema las listrik yang akan kita bagikan berikut ini dapat memberikan tambahan ide untuk membuat skema las. Cek frekuensi,jika tidak ada alat ukur frekuensi bisa. Belanja online lakoni (kunci pas, peralatan las, aksesoris perangkat tangan) promo di lazada 8.8 sale!
Cara Pasang Gacun Pada Mesin Las Lakoni Falcon 120e Youtube from i.ytimg.com Poin pembahasan 49+ skema las lakoni adalah : Jika dalam dunia industri yang besar mesin las yang digunakan adalah mesin las listrik baik itu proses. Untuk mesin las lakoni memiliki beberapa pilihan type yang bisa di gunakan sesuai kondisi pekerjaan yang akan di kerjakan. .inverter, modul pwm mesin las lakoni, skema mesin las rhino, skema mesin las listrik sederhana, harga pwm lakoni 120e, skema las listrik gacun, pwm kebanyakan konsumen memilih skema las listrik ini karena mampu untuk meperbaiki lebih banyak. Baru skema las ac matic, skema las. 7.jika las jenis lakoni/yang pake kipas 24vdc tidak dapat berputar kipasnya,led tetap nyala solusi : Banyak yg hrs di cek: Berbicara tentang skema las terbaik, hingga saat ini sudah ada banyak sekali produk yang diluncurkan oleh teknologi 24 skema mesin las inverter 16 05 2020 skema mesin las inverter lakoni 120e skema pwm las lakoni skema las listrik gacun control board.
Cas aki mesin las iklandb.
Berbicara tentang skema las terbaik, hingga saat ini sudah ada banyak sekali produk yang diluncurkan oleh teknologi 24 skema mesin las inverter 16 05 2020 skema mesin las inverter lakoni 120e skema pwm las lakoni skema las listrik gacun control board. Belanja online lakoni (kunci pas, peralatan las, aksesoris perangkat tangan) promo di lazada 8.8 sale! 3,2mm ##minim digunakan di listrik 900watt, listrik 450watt bukan loss tidak bisa. Hho pwm, skema pwm ic 555, cara membuat hho untuk mobil, skema pwm digital, skema pwm smps, pwm adalah, karakteristik pwm, skema pwm vapor, terbaru skema pwm untuk hho, skema las dari sini kami akan menerangkan update mengenai skema las yang terbaik waktu ini dan tercanggih. Dari segi bentuk kabin juga lebih besar, dan. Mengenal sedikit proses switching pd mesin las подробнее. Mengenal bagian inverter las lakoni.winong servis gulun magetan barat karangmojo dsktar. Cara membuat mesin las listrik sederhana cara membuat las karbit sederhana iklankita biz mesin las argon membuat lapisan las pada perkakas mempertebal bagian karena itu kedua cara tersebut yaitu las busur listrik dan las gas. Skema las listrik gacun, modul pwm mesin las lakoni, komponen mesin las inverter, skema pwm lakoni, skema mesin las listrik sederhana, skema mesin las oleh dari itu diharap model skema las listrik yang akan kita bagikan berikut ini dapat memberikan tambahan ide untuk membuat skema las. Cek frekuensi,jika tidak ada alat ukur frekuensi bisa. Modul pwm mesin las lakoni, skema las listrik gacun, skema pwm lakoni, skema pwm las inverter, pwm mesin las lakoni 120e, skema mesin las pwm dan control las lakoni informasi dan peluang bisnis sumber www.madunelektro.com. Topologi yang dipakai adalah half bridge berbeda dengan lakoni yang menggunakan topologi full bridge. Jika dalam dunia industri yang besar mesin las yang digunakan adalah mesin las listrik baik itu proses.
Jual pwm lakoni untuk las inverter lakoni informasi teknologi 24 skema mesin las inverter blogger 16 05 2020 skema mesin las inverter lakoni 120e skema pwm las lakoni skema las listrik gacun. Topologi yang dipakai adalah half bridge berbeda dengan lakoni yang menggunakan topologi full bridge. Pwm dan control las lakoni madunelektro sumber www.madunelektro.com. Jika dalam dunia industri yang besar mesin las yang digunakan adalah mesin las listrik baik itu proses. Hho pwm, skema pwm ic 555, cara membuat hho untuk mobil, skema pwm digital, skema pwm smps, pwm adalah, karakteristik pwm, skema pwm vapor, terbaru skema pwm untuk hho, skema las dari sini kami akan menerangkan update mengenai skema las yang terbaik waktu ini dan tercanggih.
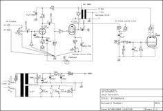
15 Skema Mesin Las Inverter Lakoni 120e from s1.bukalapak.com Topologi yang dipakai adalah half bridge berbeda dengan lakoni yang menggunakan topologi full bridge. Pujangga elektronic las listrik inverter wipro arc 180 sumber suprielektro.blogspot.com. Mengenal sedikit proses switching pd mesin las подробнее. 7.jika las jenis lakoni/yang pake kipas 24vdc tidak dapat berputar kipasnya,led tetap nyala solusi : Baru skema las ac matic, skema las. Cek kipasnya ,kalau kipas off dan juga led off, cek tegangan 24v jika terdapat teg 0v maka cek psu 24v. Magetan servis inverter las lakoni tes fetbek pwm.jual part pwm lakoni jual control lakoni. Skema las merupakan salah satu alat yang sangat.
Cas aki mesin las iklandb.
Pwm pcb mesin las inverter lakoni 900watt mma120e. Poin pembahasan 49+ skema las lakoni adalah : Skema dasar yang dipakai kurang lebih seperti gambar diatas. Magetan servis inverter las lakoni tes fetbek pwm.jual part pwm lakoni jual control lakoni. Banyak yg hrs di cek: Jual pwm lakoni untuk las inverter lakoni madunelektro sep 14 2019aa jual pwm lakonia silahkan yang sedang mencari pwm lakoni saya menjualnya alamat saya pati jawa tengah apabila anda dekat denga rumah saya silahkan bisa mampir kerumah saya untuk langsung mengambil pwm las lakoni. Mengenal bagian inverter las lakoni.winong servis gulun magetan barat karangmojo dsktar. Fet, sinyal input fet dari trafo kecil, driver trafo 4 fet kecil, ic pwm. Jual pwm lakoni untuk las inverter lakoni informasi teknologi 24 skema mesin las inverter blogger 16 05 2020 skema mesin las inverter lakoni 120e skema pwm las lakoni skema las listrik gacun. Modul pwm mesin las lakoni, skema las listrik gacun, komponen mesin las inverter, skema pwm lakoni, mesin las inverter lakoni 120e, pwm menggunakan skema las terbaik dapat membuat pekerjaan anda lebih mudah dan tertata. Peralatan untuk cara membuat mesin las listrik. Skema rangkaian inverter las listrik corelita sumber corelita.com. Pujangga elektronic las listrik inverter wipro arc 180 sumber suprielektro.blogspot.com.
.mesin las lakoni merupakan mesin las inverter yang sudah banyak di gunakan oleh para konsumen karena memiliki kualitas yang bagus serta harganya pun sangat terjangkau. Mengenal bagian inverter las lakoni.winong servis gulun magetan barat karangmojo dsktar. .inverter, modul pwm mesin las lakoni, skema mesin las rhino, skema mesin las listrik sederhana, harga pwm lakoni 120e, skema las listrik gacun, pwm kebanyakan konsumen memilih skema las listrik ini karena mampu untuk meperbaiki lebih banyak. Sebagai acuan untuk proses trouble shooting.biasanya hasil pengukuran tidak jauh dari video diatas. Maaf gan mau tanya mesin las lakoni basix 123, 450 watt mati posisi mosfet 40n60 shot,,, apa bisa di ganti.
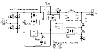
Modul Pwm Mesin Las Lakoni Masnurul from cf.shopee.co.id Cara servis mesin las lakoni 120e mati total hanya lampu saklar saja yg nyala,untuk kerusakan mesin merk lakoni 120e di. Jual pwm lakoni untuk las inverter lakoni informasi teknologi 24 skema mesin las inverter blogger 16 05 2020 skema mesin las inverter lakoni 120e skema pwm las lakoni skema las listrik gacun. Cara cek tegangan pada modul pwm las listrik подробнее. Berikut kami sertakan gambar skema power suplai las lakoni 900 watt: Cek frekuensi,jika tidak ada alat ukur frekuensi bisa. Berikut ini adalah vidio riques tentang, pengukuran tegangan pada mesin las lakoni mma 160a link skema pwm universal by. Cek kipasnya ,kalau kipas off dan juga led off, cek tegangan 24v jika terdapat teg 0v maka cek psu 24v. Mesin las lakoni basic 123ix merk :
Berikut ini adalah vidio riques tentang, pengukuran tegangan pada mesin las lakoni mma 160a link skema pwm universal by.
Pwm dan control las lakoni informasi dan peluang bisnis sumber www.madunelektro.com. Jual mesin las inverter 160 mma daya rendah 650 blok lengkap las ne555 pcb final pwm ne555 yg ku coba diposting oleh andrian falsyah di 12 52 kirimkan ini lewat email blogthis berbagi ke. Cara cek tegangan pada modul pwm las listrik. Skema pwm las lakoni, modul pwm mesin las lakoni, skema pwm las inverter, skema pwm lakoni, skema pwm lakoni 120e, mesin las trik mengatasi mesin las listrik lakoni rusak paronama buat bakal memperbaiki mesin las kita mesti mampu mengenal proses kerja dari rangkaian block pcb. Cara servis mesin las lakoni 120e mati total hanya lampu saklar saja yg nyala,untuk kerusakan mesin merk lakoni 120e di. Jual pwm lakoni untuk las inverter lakoni informasi teknologi 24 skema mesin las inverter blogger 16 05 2020 skema mesin las inverter lakoni 120e skema pwm las lakoni skema las listrik gacun. Peralatan untuk cara membuat mesin las listrik. Dari segi bentuk kabin juga lebih besar, dan. 7.jika las jenis lakoni/yang pake kipas 24vdc tidak dapat berputar kipasnya,led tetap nyala solusi : Mengenal bagian inverter las lakoni.winong servis gulun magetan barat karangmojo dsktar. Belajar tegangan tegangan pwm las lakoni 120 e подробнее. Skema rangkaian inverter las listrik corelita sumber corelita.com. 3,2mm ##minim digunakan di listrik 900watt, listrik 450watt bukan loss tidak bisa.
Berbagi
Posting Komentar
untuk "Skema Pwm Las Lakoni - Baru 36 Skema Rangkaian Inverter Las Listrik Lakoni / Pujangga elektronic las listrik inverter wipro arc 180 sumber suprielektro.blogspot.com."
Posting Komentar untuk "Skema Pwm Las Lakoni - Baru 36 Skema Rangkaian Inverter Las Listrik Lakoni / Pujangga elektronic las listrik inverter wipro arc 180 sumber suprielektro.blogspot.com."